Resuscitation of newborns born in asphyxia
- Authors: Givolb I.1, Kuznetsova A.V.2, Mezhetdinova D.G.2, Abdullin I.M.2
-
Affiliations:
- University of Maryland
- Kazan Institute for Postgraduate Medical Education
- Issue: Vol 76, No 2 (1995)
- Pages: 160-163
- Section: Assistance to the practicing physician
- Submitted: 23.01.2022
- Accepted: 23.01.2022
- Published: 15.03.1995
- URL: https://kazanmedjournal.ru/kazanmedj/article/view/97222
- DOI: https://doi.org/10.17816/kazmj97222
- ID: 97222
Cite item
Full Text
Abstract
The most common cause of death in children in the first days of life is asphyxia (in 5-7% of newborns), which is preceded by intrauterine hypoxia (in 70-80 fetuses). Thus, a significant number of newborns require resuscitation.
Keywords
Full Text
Наиболее частой причиной смерти детей первых дней жизни является асфиксия (у 5—7% новорожденных), которой предшествует внутриутробная гипоксия (у 70—80 плодов). Таким образом, значительному числу новорожденных требуются реанимационные мероприятия.
Основные принципы реанимации новорожденных, родившихся в асфиксии, изложенные в статье, базируются на рекомендациях по неонатальной реанимации Американской академии сердца и Американской академии педиатрии, а также на опыте совместной работы сотрудников отделения интенсивной терапии новорожденных детской клиники Университета штата Мериленд и кафедры педиатрии и перинатологии Казанского института усовершенствования врачей.
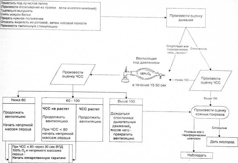
Вся последовательность действий при неонатальной реанимации основана на трех законах реанимации: 1) освобождение и обеспечение проходимости дыхательных путей; 2) обеспечение и поддержание дыхания; 3) обеспечение и поддержание кровообращения. Основные этапы реанимации представлены на рисунке. Согласно первому принципу сразу же после рождения ребенку придают правильное положение, выполняют аспирацию содержимого рото- и носоглотки, а при необходимости — интубацию трахеи. Важным моментом является предупреждение тепловых потерь, так как охлаждение ребенка ведет к увеличению потребления им кислорода и усилению обмена веществ. Сразу после рождения температура тела ребенка немного выше, чем у матери. Кроме того, его кожа покрыта амниотической жидкостью и первородной смазкой, поэтому скорость потери тепла у новорожденных в 4 раза выше, чем у взрослых. В обычных условиях родильного отделения (температура воздуха — 20—25°С) после рождения температура кожи у ребенка снижается на 0,3°С, а ректальная — на 0,1°С в минуту. Поэтому сразу же после рождения ребенка следует поместить под предварительно включенный и нагретый источник лучистого тепла и быстро обтирать его сухой и теплой пеленкой.
Реанимация в родильном зале
Телу ребенка, находящемуся под источником лучистого тепла, необходимо придать положение Тренделенбурга, слегка запрокинув ему головку для обеспечения проходимости дыхательных путей. Далее необходимо провести аспирацию содержимого сначала ротовой, а затем носовой полости, чтобы быть уверенным в том, что при отсасывании из носа ребенок ничего не аспирирует. Для отсасывания можно использовать шприцы, резиновые груши или механические отсосы (отрицательное давление не должно превышать 13,3 кПа). После обтирания и отсасывания у ребенка обычно возникает спонтанное дыхание. Если же нет, то следует провести тактильную стимуляцию — похлопывать и пощелкивать по пятке или стопе и поглаживать по спинке. После этого нужно оценить состояние ребенка, исходя из трех критериев: наличия и частоты дыхания, частоты сердечных сокращений (ЧСС) и цвета кожных покровов. Если ЧСС и частота дыхания соответствуют норме, но у ребенка имеется центральный цианоз, то необходимо провести ингаляцию 100% кислорода через маску или воронку (free flow oxygen). Если же ребенок не реагирует на тактильную стимуляцию, ее необходимо немедленно прекратить и приступить к искусственной вентиляции легких (ИВЛ) с помощью маски, мешка и 100% кислорода.
ИВЛ со 100% кислородом показана при сохранении у ребенка апноэ или прерывистого дыхания типа «гаспинг», а также при любой частоте дыхания, если ЧСС ниже 100 уд. в 1 мин. Во время вентиляции, проводимой с помощью мешка и маски, необходимо поддерживать следующие параметры: частота — 40—60 в 1 мин, давление на вдохе — для первых 5—10 вдохов может потребоваться достаточно высокий его уровень, до 3923 Па, а затем он может быть снижен до 1471—1961 Па. Если имеется или предполагается синдром дыхательных расстройств (СДР), то давление создают до 1961—3923 Па. После ИВЛ в течение 15—30 секунд необходимо дать оценку состоянию сердечной деятельности.
1. Если ЧСС более 100 уд. в 1 мин и у ребенка спонтанное дыхание, то ИВЛ необходимо прекратить. При отсутствии спонтанного дыхания ее нужно продолжить.
2. Если ЧСС равна 60—100 уд. в 1 мин и нет тенденции к повышению, то ИВЛ продлевают, предварительно проверив, подается ли 100% кислород, а также достаточно ли плотно прилегает маска к лицу.
3. Если же ЧСС меньше 80 уд. в 1 мин, то следует немедленно начать непрямой массаж сердца и продолжить ИВЛ со 100% кислородом.
Показатели нормализации состояния — нарастание ЧСС, появление самостоятельного дыхания, улучшение цвета кожных покровов.
Интубация трахеи показана в следующих случаях: 1) при необходимости длительной ИВЛ; 2) при неэффективности ИВЛ через маску, о которой свидетельствуют недостаточная экскурсия грудной клетки и сохраняющаяся брадикардия; 3) при необходимости аспирация (отсасывания) содержимого трахеи и бронхов — в случае синдрома мекониальной аспирации или подозрения на него; 4) при подозрении на диафрагмальную грыжу — интубация трахеи предотвращает попадание дыхательной смеси в кишечник и дальнейшую компрессию легких и средостения. Очень важно свести к минимуму гипоксию при интубации. Для этого во время ларингоскопии и интубации ассистент должен держать кислородную воронку или трубку с поступающим кислородом с потоком 5 л в 1 минуту как можно ближе ко рту или к носу ребенка на протяжении всей процедуры. На всю интубацию отводят 20 секунд. Если манипуляцию за этот срок завершить не удается, то необходимо прервать процедуру и провести ИВЛ масочным способом. После интубации необходимо обязательно удостовериться в правильном положении трубки и надежно ее зафиксировать.
Непрямой массаж сердца начинают, если через 15—20 секунд после ИВЛ со 100% кислородом ЧСС ниже 60 уд. в 1 мин или в пределах 60—80 уд. в 1 мин и не имеет тенденции к повышению.
Существуют два метода непрямого массажа сердца:
1) с помощью больших пальцев — кистями рук обхватывают грудную клетку ребенка; большие пальцы располагают на грудине и производят ритмичные надавливания, не отнимая их от поверхности тела; 2) с помощью концевых фаланг среднего и указательного или безымянного пальцев одной руки. При правильном расположении пальцев и кистей рук достаточно сместить грудину на 1,5—2 см внутрь, а затем отпустить, чтобы дать возможность крови из вен заполнить полости сердца. Частоту надавливаний устанавливают в пределах 120 в 1 мин. Необходимо учесть, что неправильно проводимый массаж сердца может привести к таким осложнениям, как пневмоторакс, перелом ребер, разрыв печени и т. д.
После 30 секунд непрямого массажа сердца и одновременной ИВЛ со 100% кислородом необходимо временно прекратить массаж и провести оценку ЧСС. Прервать массаж можно, если ЧСС равна 80 уд. в 1 мин и выше, если же эффекта нет, нужно приступить к следующему этапу реанимации.
В большинстве случаев применения ИВЛ со 100% кислородом и непрямого массажа сердца вполне достаточно, чтобы оживить ребенка. К медикаментам прибегают лишь тогда, когда перечисленные выше мероприятия оказываются неэффективными: 1) при ЧСС ниже 80 уд. в 1 мин, несмотря на ИВЛ со 100% кислородом и непрямой массаж сердца в течение 30 секунд; 2) при отсутствии сердцебиения. Медикаменты следует вводить на фоне продолжающейся ИВЛ и массажа сердца.
В родильном зале наиболее эффективным и доступным является введение лекарств в пупочную вену. Пупочный катетер (№№ 3,5—5,0) вводят в вену до тех пор, пока не появится свободный ток крови, но не глубже 5 см. При этом следует избегать случайного глубокого введения катетера ввиду возможного его попадания в печеночную или портальную вены и последующей в связи с этим инфузии в сосуды печени и ее повреждения. Некоторые лекарственные препараты можно вводить эндотрахеально, через трубку (адреналин, налоксон, налорфин). Сразу после эндотрахеального введения препарата необходимо продолжить ИВЛ, чтобы «довести» его вглубь бронхиального дерева.
Адреналин оказывает положительный инотропный эффект, стимулирует сердечные сокращения, повышает перфузионное давление, вызывая периферическую вазоконстрикцию. Препарат показан, если ЧСС остается ниже 80 уд. в 1 мин, несмотря на ИВЛ со 100% кислородом и непрямой массаж сердца в течение 30 секунд, или равняется нулю (в этом случае адреналин вводят безотлагательно с возобновлением или началом ИВЛ и массажа сердца). Ожидаемый эффект — ЧСС должна возрасти до 100 уд. в 1 мин.
Дозировка: 0,1—0,3 мл/кг раствора в соотношении 1:10000 внутривенно или эндотрахеально. Инъекции можно повторять каждые 5 минут, если ЧСС остается ниже 100 уд. в 1 мин.
Гиповолемия имеет место практически у всех новорожденных, нуждающихся в реанимационных мероприятиях. Однако симптомы гиповолемии проявляются лишь тогда, когда объем циркулирующей крови (ОЦК) уменьшается более чем на 20%. Клиническая картина при этом может быть следующей: сохраняющаяся бледность кожных покровов, несмотря на оксигенацию, пульс слабого наполнения на периферических артериях при достаточной ЧСС (недостаточный эффект от реанимационных мероприятий), снижение АД.
Таким образом, введение восполнителей ОЦК показано при признаках острой кровопотери и гиповолемии. Из препаратов, восполняющих ОЦК, наиболее приемлемы 5% раствор альбумина и нативная плазма по 10 мл/кг внутривенно. Введение восполнителей ОЦК можно повторить при сохраняющихся признаках гиповолемии.
Длительная гипоксия приводит к накоплению в тканях лактата, который усугубляет метаболический ацидоз, имеющийся в различной степени у всех новорожденных. Прогрессирование ацидоза предотвращается или замедляется хорошей и длительной оксигенацией и поддержанием циркуляции. Если эти мероприятия не привели к желаемому эффекту, приходится прибегать к помощи бикарбоната натрия. Его вводят при наличии подтвержденного или предполагаемого метаболического ацидоза. Дозировка — 2 ммоль/кг (4 мл/кг 4,2% раствора) внутривенно.
Следующим восполнителем ОЦК является налоксона гидрохлорид, антагонист наркотических анальгетиков. Препарат корригирует угнетенное дыхание новорожденных, вызванное применением наркотических средств у матери за 4 часа и менее до родов. Налоксон показан в следующих случаях: если у ребенка имеются признаки тяжелой депрессии дыхания и в материнском анамнезе есть указания на введение наркотических средств за 4 часа и менее до родов. Его вводят в дозировке 0,1 мг/кг внутривенно, эндотрахеально, внутримышечно и подкожно. Налоксон действует в течение 1—4 часов. Продолжительность действия наркотического анальгетика может превосходить этот период времени, в таком случае необходимо дополнительное введение препарата.
About the authors
I. Givolb
University of Maryland
Author for correspondence.
Email: info@eco-vector.com
Neonatal Intensive Care Unit of the Children's Clinic
United StatesA. V. Kuznetsova
Kazan Institute for Postgraduate Medical Education
Email: info@eco-vector.com
Department of Pediatrics and Perinatology № 2
Russian Federation, KazanD. G. Mezhetdinova
Kazan Institute for Postgraduate Medical Education
Email: info@eco-vector.com
Department of Pediatrics and Perinatology № 2
Russian Federation, KazanI. M. Abdullin
Kazan Institute for Postgraduate Medical Education
Email: info@eco-vector.com
Department of Pediatrics and Perinatology № 2
Russian Federation, KazanReferences
Supplementary files



