ОБЗОР СРЕДСТВА ДЛЯ АНТИКОАГУЛЯНТНОЙ ТЕРАПИИ
- Авторы: Зубаиров Д.М.1
-
Учреждения:
- Кафедра фармакологии Казанского медицинского института (заведующий — доцент М. А. Алуф)
- Выпуск: Том 40, № 2 (1959)
- Страницы: 85-91
- Раздел: Статьи
- Статья получена: 13.02.2021
- Статья одобрена: 13.02.2021
- Статья опубликована: 30.03.1959
- URL: https://kazanmedjournal.ru/kazanmedj/article/view/60784
- DOI: https://doi.org/10.17816/kazmj60784
- ID: 60784
Цитировать
Полный текст
Аннотация
Применение антикоагулянтов для лечения значительно улучшило прогноз различных заболеваний, связанных с тромбозом и эмболией. За последнее десятилетие было испытано большое количество новых антикоагулянтов как в нашей стране, так и за границей. Врачи разных специальностей проявляют живой интерес к применению этих препаратов.
Ключевые слова
Полный текст
Применение антикоагулянтов для лечения значительно улучшило прогноз различных заболеваний, связанных с тромбозом и эмболией. За последнее десятилетие было испытано большое количество новых антикоагулянтов как в нашей стране, так и за границей. Врачи разных специальностей проявляют живой интерес к применению этих препаратов.
В основе современных представлений о процессе свертывания крови лежит ферментативная теория А. Шмидта. По этой теории протромбин под действием тромбопластина и ионов кальция превращается в активный фермент тромбин, который осуществляет переход фибриногена (глобулярный белок) в фибрин, имеющий волокнистую структуру.
За последние полтора десятилетия были открыты и другие факторы свертывания крови. Было выяснено, что для быстрого превращения протромбина в тромбин, кроме тромбопластина и ионов кальция, необходимы «ускорители»: лабильный фактор (фактор V) и конвертик (фактор VII). Расширились сведения об образовании тромбопластина крови. Активный тромбопластин крови получается при взаимодействии тромбопластинового компонента тромбоцитов с факторами, содержащимися в плазме: антигемофилическим глобулином (фактор VIII), Кристмас-фактором (фактор IX) и тромботропином (7,22 и др.).
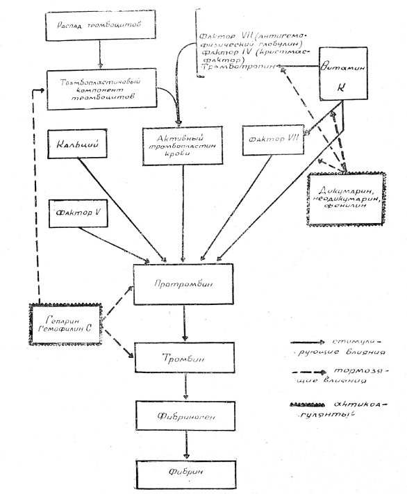
Стимулом свертывания крови является контакт крови со смачиваемой поверхностью. При этом происходят распад тромбоцитов с освобождением из них тромбопластинового компонента, а также активация VII и IX факторов. На рис. 1 приведена упрощенная и несколько видоизмененная нами схема свертывания крови по Марбету — Винтерштейну с обозначением на ней точек приложения антикоагулянтов.
Рис.1. Схема свертывания крови и точек приложения антикоагулянтов.
Современные данные (23 и др.) говорят о том, что из трех основных факторов, определяющих тромбообразование (свертываемость крови, скорость кровотока и повреждение сосудистой стенки), решающее значение принадлежит изменениям системы свертывания крови, а два остальных фактора, в основном, определяют локализацию тромбов. Стенки кровеносных сосудов богаты тромбопластином, и любое повреждение их может вызвать освобождение тромбопластина с последующим образованием из протромбина тромбина (27). С этого момента внутри кровеносных сосудов может последовательно протекать аутокаталитическая серия реакций, обуславливающих активирование протромбина даже при отсутствии тромбопластина тканей. Кровяные пластинки в сочетании с антигемофилическим глобулином, Кристмас-фактором и тромботропином под воздействием небольшого количества ранее образованного тромбина дают активный тромбопластин плазмы. Кроме этого, в настоящее время имеются основания полагать, что пусковым механизмом свертывания могут быть скопления кровяных пластинок, которые легко задерживаются в сосудистых областях с замедленным движением крови. В этом случае тромб образуется без повреждения сосудистой стенки (28). Решающее значение повышенной свертываемости крови в процессе тромбообразования проливает свет на клинические наблюдения о возможности образования тромбов в неповрежденных сосудах и объясняет успех антикоагулянтной терапии при инфаркте миокарда и других заболеваниях, сопровождающихся тромбоэмболиями. При своевременном, введении быстро действующего антикоагулянта, например, гепарина, могут /произойти растворение фибриновой основы уже существующего тромба под действием фермента фибринолизина и восстановление кровотока в этом участке сосудистого русла. Но даже, если и не произойдет уничтожение тромба, уменьшение свертываемости крови под действием антикоагулянтов предупреждает дальнейший рост тромба и образование эмболов.
Антикоагулянты показаны для лечения и профилактики тромбозов и эмболий периферических вен и артерий, инфаркта миокарда, тромбозов и эмболий легочных и мозговых сосудов (1, 2, 6, 9, 10, 11, 14, 15, 17, 18, 25, 26 и многие др.). Имеются, пока еще немногочисленные, указания на эффективность применения этих препаратов при Облитерирующем эндартериите, отогенном синус-тромбозе и тромбоэмболиях сосудов сетчатой оболочки глаза (4, 5 и др.). Некоторые клиницисты (9, 20) рекомендуют применять антикоагулянты у больных с атеросклерозом и стенокардией не только потому, что они могут предупреждать развитие коронаротромбоза и инфаркта миокарда, но и потому, что при назначении антикоагулянтов почти у половины больных исчезают боли. Это, видимо, связано с тем, что эти препараты способны расширять венечные «сосуды. Вполне оправдано применение антикоагулянтов при ревматических митральных пороках сердца для предупреждения столь частых тромбозов и эмболий как полостей сердца, так и сосудов большого и малого круга. Расширенные показания к применению антикоагулянтов (для лечения ран, рубцов, келоидов, контрактур, спаек, некоторых дерматологических заболеваний и пр.) рассматриваются в специальной монотрафии Перлика (26).
По механизму действия различают прямые и непрямые антикоагулянты.
К прямым антикоагулянтам относится гепарин. Он содержится в организме в тучных клетках периваскулярной ткани. Впервые был изолирован Мак-Лином (1916) из печени, откуда и название — гепарин. Представляет собой мукополисахарид, в состав которого входят глюкозамин, глюкуроновая и серная кислоты (см. рис. 3).
Являясь полиэфиром серной кислоты, гепарин обладает сильным отрицательным электрическим зарядом. Этот заряд ведет к уменьшению сродства между протромбином и агентами, катализирующими его превращение в тромбин. Кроме этого, гепарин нарушает образование тромбопластина путем блокады тромбопластинового компонента тромбоцитов (см. рис. 1), а также является антагонистом тромботропина. Под действием гепарина нарушается ферментативный процесс превращения фибриногена в фибрин, инактивируется тромбин. Стандартизируется биологически. Одна международная единица обладает активностью 1/130 мг стандартного- препарата. Терапевтическая доза лежит в пределах 60 000—80 000 м. е. в сутки. Применяется только парэнтерально, потому что расщепляется под действием пищеварительных соков. При внутривенном впрыскивании гепарин вызывает моментальное замедление свертывания крови. При внутримышечном впрыскивании действие наступает через 20—30 минут. Так как для поддержания терапевтической концентрации необходимо распределить суточную дозу, по меньшей мере, на 4 инъекции, а лечение должно продолжаться длительно, то в большинстве случаев через несколько дней переходят на дикумарин, неодикумарин или фенилин. Применение гепарина имеет чрезвычайно важное значение при начинающемся тромбозе, когда введение препарата нередко может привести к реканализации тромба. Меньшее значение принадлежит ему в профилактике.
Лечение гепарином контролируется путем регулярного определения времени свертывания крови. По способу Фонио время свертывания должно лежать между 15 и 20 минутами (26).
При оперативном лечении острой артериальной непроходимости (13) применение гепарина можно начать местно с момента надсечения артерии и проводить далее до минования опасности тромбоза или до проявления действия непрямых антикоагулянтов (при их комбинировании). _
Целесообразно ли применять гепарин до операции? Ответ положительный, если операция удаления тромба будет произведена не ранее, чем через 3—4 часа, так как предварительное введение гепарина уменьшает опасность образования продолженного тромба, а к моменту операции свертываемость крови восстановится. С теоретической точки зрения, гепарин можно вводить и перед самой операцией, потому что на время кровотечения гепарин влияет мало. Однако большинство хирургов считает это рискованным.
Аллергические осложнения в виде крапивницы и легкого шока могут наблюдаться как при повторном, так и при первичном применении препарата. Эти аллергические осложнения могут зависеть от недостаточной очистки препарата, однако описаны случаи, когда, по-видимому, сам гепарин был причиной такого рода аллергии (21).
При передозировке гепарина кровь перестает свертываться. Чтобы ликвидировать опасность кровотечения, рекомендуется вводить протамин-сульфат, который способен нейтрализовать гепарин.
К непрямым антикоагулянтам относятся производные кумаринового и индандио- нового рядов (дикумарин, неодикумарин, фенилин). Они вытесняют витамин К из ферментной системы, необходимой для образования протромбина, тромботропина и фактора VII. Конкурентное вытеснение витамина К этими антикоагулянтами обусловлено некоторым структурным сходством между ними (см. рис. 2). Слабым антикоагулирующим действием обладают салициловая кислота и аспирин, напоминающие по своему строению производные кумарина. Под влиянием непрямых антикоагулянтов в организме нарушается образование фактора VII, тромботропина и протромбина.
При назначении непрямых антикоагулянтов необходимо регулярно исследовать активность протромбина. Терапевтический уровень протромбина разными исследователями определяется по-разному. Ряд клиницистов рекомендует снижать активность протромбина до 15—25%. Ввиду того, что такое снижение протромбина близко граничит с уровнем, за которым уже наступают геморрагии, в последнее время намечается тенденция сохранять в течение терапии антикоагулянтами более высокую активность протромбина. Например, Б. П. Кушелевский считает достаточным снижать его активность до 30—50%. Однако, при недостаточном снижении активности протромбина следует считаться с повышенной опасностью эмболии, так как в этих случаях антикоагулянты не препятствуют свертыванию, а только ослабляют прикрепление сгустка к стенке сосуда. Не рекомендуются прерывистые курсы лечения, потому что имеется тенденция к образованию тромбов и эмболов после быстрой отмены антикоагулянтов. Наряду с антикоагулирующим действием, препараты типа дикумарина обладают спазмолитическими и сосудорасширяющими свойствами.
Дикумарин, неодикумарин и фенилин имеют свои преимущества и недостатки.
Дикумарин (Dicumarinum)—3,3 — метилен-бис-(4 оксикумарин). Синонимы: дикумарол, мелитоксин, кумид, дикуман, антитромбон (зарубежные препараты). Белый кристаллический порошок с ароматическим запахом, горького вкуса. Может быть получен из медового клевера (донник) или синтетическим путем.
Препарат дают внутрь по 0,1 2—3 раза в день; во второй день по 0,05 2—3 раза в день. Всасывается дикумарин медленно, действие проявляется не сразу, а через 24—72 часа. В дальнейшем достаточно давать 0,05—0,1 в день, так как он обладает кумулятивными свойствами. Медленное выделение дикумарина объясняют его связью с белками плазмы, особенно альбумином.
Около 15% препарата откладывается в печени. Оказалось, что имеется связь между содержанием дикумарина в печени и длительностью гипопротромбинемии (24).
Дикумарин разрушается в организме и частично выделяется с желчью, калом, мочой. При распаде дикумарина получается салициловая кислота.
Дозирование должно быть индивидуализировано на основании анализа активности протромбина в крови.
Дикумарин противопоказан при гемофилии, заболеваниях печени и почек, язвенной болезни желудка и двенадцатиперстной кишки и других заболеваниях, сопровождающихся повышенной кровоточивостью. Не следует назначать дикумарин во время менструаций и в первые дни после родов.
Побочное действие, заключающееся в головной боли, тошноте, повышении температуры и поносе, наблюдается редко.
При передозировке появляются гематурия, кровоизлияния в коже, деснах и конъюнктиве. Рекомендуется немедленно вводить витамин К (викасол 3% раствор в ампулах по 5 мл 3—6 раз в день подкожно или внутримышечно), а также переливание плазмы крови или цельной свежей крови.
Неодикумарин (Neodicumarinum) —3,3 — карбоэтоксиметиленбис (4 оксикумарин). Синонимы: пелентан, тромексан (зарубежные препараты). Белый кристаллический порошок, практически не растворимый в воде. Всасывается и выделяется быстрее дикумарина, а поэтому обладает более быстрым антикоагулирующим действием и меньшей кумуляцией. Неодикумарину дают предпочтение в первые дни лечения. В первые дни лечения дают по 0,3 два — три раза в день, затем дозу уменьшают соответственно со снижением в крови активности протромбина.
Противопоказания те же, что и для дикумарина.
Рис. 3. Гепарин (по Wolfrom, Montgomery, Karabinos u Rathgeb).
При появлении диспептических расстройств: изжоги, чувства жара, ощущения горечи во рту — можно продолжать лечение дикумарином.
Признаки и терапия передозировки те же, что и для дикумарина.
Фенилин (Phenilinum)—2-фенилиндандион—1, 3 (структурная формула представлена на рис. 2). Зарубежные препараты: фенилиндандион, фениндион, диндеван, данилон, гедулин, тромасал. Белый кристаллический порошок, отдельные частины которого имеют вид блестящих чешуек. Выпускается в таблетках по 0,03.
По скорости всасывания и выделения занимает промежуточное место между дикумарином и неодикумарином. Обнаруживается в печени только короткое время. Он большей частью откладывается на эритроцитах.
Назначают внутрь в дозе 0,03—0,05 два раза в день. После снижения активности протромбина дозу уменьшают до 0,01—0,02 на прием.
Противопоказания такие же, как для дикумарина и неодикумарина. У некоторых больных отмечается окрашивание ладоней в оранжевый и мочи — в розовый цвет (при щелочной реакции мочи). Прибавлением кислоты можно отличить окрашивание, вызванное фенилином, от гематурии.
При передозировке препарата появляются симптомы геморрагического диатеза. Терапия этого осложнения такая же, как при передозировке дикумарина.
В ряде случаев встречаются лица, резистентные к непрямым антикоагулянтам, то есть- при их назначении не наступает снижение активности протромбина. В таких случаях один препарат заменяют другим, или же назначают одновременно антибиотики и гепарин (16,26).
Необходимо отметить, что идеального антикоагулянта еще нет, но при правильном комбинировании существующих препаратов можно получить быстрое и длительное уменьшение свертываемости крови. Это отражено в схеме Кушелевского для лечения больных инфарктом сердца, которая обеспечивает быстрый эффект, вначале с устойчивым снижением протромбина и поддержанием его на невысоком уровне — в последующем.
Первые два дня — пробная доза: неодикумарин по 0,3 3—2 раза в день.
Третий и четвертый дни — перевод на дикумарин: 0,1 дикумарина 1 раз утром и неодикумарин 1 раз вечером. Последний назначается: 1) в случаях повышенной устойчивости к антикоагулянтам в дозе 0,3; 2) при нормальной устойчивости — 0,15—0,3; 3) при пониженной устойчивости его не назначают.
В дальнейшем применяют дикумарин в дозах: 1) 0,1—0,15 в день (высокая устойчивость); 2) 0,06—0,075 (нормальная устойчивость); 3) 0,03—0,05 с промежутками в 2—3 дня при снижении протромбинового индекса ниже 30% (пониженная устойчивость).
Лечение проводится под систематическим контролем состояния коагуляционной способности крови.
Об авторах
Д. М. Зубаиров
Кафедра фармакологии Казанского медицинского института (заведующий — доцент М. А. Алуф)
Автор, ответственный за переписку.
Email: info@eco-vector.com
Россия
Список литературы
- Альперин П. М., Логинова Ф. И., Малова М. В. Клин. мед. 1956 34. 1.
- Багдасаров А. А., Альперин П. М., Демидова Н. В., Шарова Ю. А. Тезисы докл. I Всероссийского съезда терапевтов, 1958.
- Ванаг Г. Я., Тиллер С. А., Гейта Л. С., Лексмит 3. Д., Коваленко В. Н., Кѳтовщикова М. А. Фарм. и токсик., 1956, 6, 23—27
- Вознесенский Н. Л., 5 съезд оториноларингологов СССР (тезисы докладов), Медгиз, Л., 1958.
- Краснов М. Л., Кричевская Е. И., Шахнович С. И., Шульпина Н. Б., Гельфман А. Я. Вест, офтал. 1956, 1
- Красноперов Ф. Т. Тезисы докладов научн. конф. Казанского мед. инет, и Казанского инет. усов, врачей им. В. И. Ленина, Казань, 1958.
- Кудряшов Б. А. Клин, мед., 1958, 10.
- Кузин А. М. В кн.: «Тромбозы и эмболии», М., 1951.
- Кушелевский Б. П. Очерки по антикоагулянтной терапии, Медгиз, М., 1958
- Лукомский П. E., Tаpeев E. М. Сов. мед., 1957, 1.
- Максудов Г. А. Сов. мед., 1957. 5. —
- Николаева М. М. В кн.: «Тромбозы и эмболии», М., 1951.
- Оглоблина 3. В. Острая артериальная непроходимость, Медгиз, Л., 1955
- Орлова Н. П. Клин, мед., 1954, 1.
- Рахлин Л. М. Некоторые вопросы патогенеза и терапии грудной жабы, Казань, 1956.
- Рахлин Л. М. и Воробьева Е. С. Тезисы докл. научн. конф. Казанского мед. инет, и Казанского инет. усов, врачей им. В. И. Ленина, Казань, 1958.
- Шестаков С. В. Клин, мед., 1956, 1.
- Шестаков С. В., Печенина Н. В. Тезисы докл. I Всероссийского съезда терапевтов, 1958.
- Шмидт А. Die Lehre von den fermentativen Germnungserscheinungen, Dorpat, Matissen, 1876.
- Ярошевский А. Я., Григорьева В. А. Жаворонкова Е. К. Тезисы докл. I Всероссийского съезда терапевтов, 1958.
- Александер Г. Л. Осложнения при лекарственной терапии, Медгиз, М., 1958.
- Biggs R., Douglas А. S., Macfarlane R. G.,J. Physiol., 119, 1, 89-101, 1953; 122, 3, 538—553, 1953.
- Dоmanig E. Wien. Klin. Wschr., 1953, 4, 91— 94.
- Lee C. C., Trevоy, Spinks J. W., Jaques L. B. Proc. Soc. exp. Biol. 1950, 74, 151.
- Merz W. R. Helvetica Med. Acta, 1949, 24.
- Perlick E. Antikoagulantien, Leipzig, 1957.
- Quiск A. J. Schweiz, med. Wschr. 1954, 84, 29, 783—785.
- Seegers W. H. Circulation Res., 1956, 4, 2.





